不要在观望了,2026考研正式报名10月27日22:00彻底关闭系统,现在只剩最后几天冲刺时间。无论是想申报统招研还是在职研的人员赶紧操作起来吧,别等最后报名,万一出现啥特殊情况影响自己报名,则是要浪费一年的时间了!

不是小编吓唬大家,每年都有人卡着点填信息、付学费,结果因为网崩、信息填错、报考点满员被拒,白白等一年。
明确了申报的截止时间安排了,小编简单的说一下整个报名的流程是啥样的吧!
先登录研招网,完成注册与信息填报,用学信网账号登录系统。直接进研招网(yz.chsi.com.cn),用已注册的学信网账号登录,不用重新注册——密码记不住可以通过手机号找回,别轻易点“注销账号”,不然之前的验证记录会丢失。
先填“考生信息”再选“报考信息”。考生信息里带*的都是必填项:学籍学历信息要和验证报告一致,学习与工作经历至少填一条,奖惩情况如实写(没奖项就填“无”)。填完点“保存”,系统会自动校验学历学籍,几秒后看结果,显示“通过”再往下走。
报考信息要精准到“研究方向”。选招生单位时看清楚是“XX大学”还是“XX大学XX学院”;考试方式默认“全国统一考试”(除非是推免生);专业和研究方向按招生目录填,别漏选考试科目——比如教育学学硕要选“311教育学专业基础综合”,选错科目没法改。
报考点按规则选,别任性。应届生优先选本校报考点,本校没设就选户籍地;往届生二选一:户籍地(带户口本)或工作地(带社保/居住证)。选之前查报考点名额,满员的话赶紧换周边的,别犹豫。

提交报名后要生成报名号,完成网上缴费步骤!
保存好10位报名号。填完报考信息点“提交”,系统会生成报名号,立刻记在手机备忘录里——网上确认、查考场都要用到,丢了只能用学信网账号找回,高峰期系统慢得急人。24小时内完成缴费才算数。
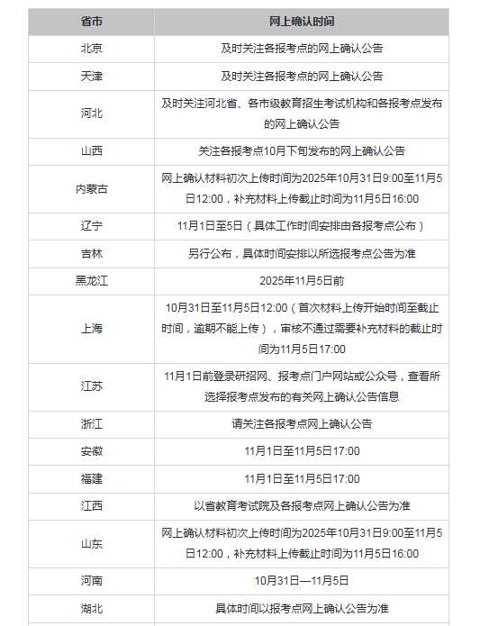
网上报名之后,也是要进行先现场确认的步骤的,记好网上确认时间。各省确认时间不一样,一般在11月初,比如北京11月5日-8日,上海11月3日-6日。在报考点官网设个闹钟,别错过上传材料的时间,逾期没确认的报名直接作废。
材料按清单提前备齐。应届生带学生证、身份证、学籍验证报告;往届生户籍地报考带身份证、户口本、学历报告,工作地报考多带社保/居住证。所有材料按报考点要求拍照片,比如身份证要正反两面清晰,照片大小控制在2MB以内。